• 首页

  • 走进金晶

    
    • 集团简介

    • 企业荣誉

    • 资质认证

    • 总裁致辞

    • 营业执照

  • 金晶产品

    
    • 浮法玻璃

      
      • 浮法玻璃

      • 超白玻璃

      • 太阳能超白玻璃

      • 颜色玻璃

      • 优质浮法玻璃

    • TCO

      
      • TCO

    • 离线Low-E镀膜

      
      • 超大板LOW-E玻璃

      • 被动房用LOW-E玻璃

      • 单银系列LOW-E玻璃

      • 双银系列LOW-E玻璃

      • 异地可钢三银LOW-E玻璃

      • 超白LOW-E玻璃

      • 工业品用LOW-E玻璃

      • “至真”减反射玻璃

    • 在线镀膜

      
      • 超白AR-建筑

      • 超白AR-太阳能

      • 普白LOW-E

      • 遮阳LOW-E1

    • 深加工玻璃

      
      • 中空玻璃

      • 丝网印刷玻璃

      • 钢化玻璃

      • 夹胶玻璃

      • 彩釉玻璃

      • 防弹玻璃

      • 淋浴房玻璃

      • 太阳能背板、盖板、光热、光伏玻璃

      • 电梯玻璃

      • 家具玻璃

      • 大棚玻璃

      • 轨道交通系列

    • 压延玻璃

      
      • 长虹玻璃

      • 超白压花玻璃

    • 汽车玻璃

      
      • 汽车玻璃

    • 其他产品

      
      • 高速铁路客车玻璃

      • 强化玻璃

      • 中夹丝玻璃

      • 硼硅玻璃

  • 金晶信息

    
    • 公司新闻

      
      • 公司新闻

  • 招聘专栏

    
    • 招聘专栏

    • 在线招聘

  • 投资者关系

    
    • 投资者关系

  • 工程案例

    
    • 工程案例

  • 联系我们

    
    • 联系我们

    • 客户留言

    • 品牌查询

简体中文
简体中文
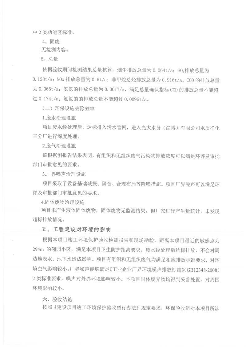
建设项目竣工环境保护验收报告
2018/03/27
28

62.jpg

63.jpg

64.jpg

65.jpg

66.jpg

67.jpg

上一篇:山东金晶科技股份有限公司低辐射镀膜玻璃工程竣工环境保护验收意见
下一篇:建材行业在新时代要有新定位 实现新作为


为您推荐

  • 临沂亚虹经贸有限公司年开采50万吨砂岩项目 环境影响报告书征求意见稿公示
  • 产业链上的山东好品牌丨链式赋能,山东书写“智造强省”新答卷
  • 持续刷新超白玻璃尺寸世界纪录!从18米到26米,山东造出全球单片面积最大的超白玻璃
  • 玻璃会发电!金晶TCO镀膜技术赋能绿色能源 传统玻璃焕新生
  • 透过一片玻璃 洞见山东制造的创新跃迁

所有文章

  • 首页

  • 走进金晶

    
    • 集团简介

    • 企业荣誉

    • 资质认证

    • 总裁致辞

    • 营业执照

  • 金晶产品

    
    • 浮法玻璃

      
      • 超白玻璃

      • 太阳能超白玻璃

      • 颜色玻璃

      • 优质浮法玻璃

    • TCO

    • 离线Low-E镀膜

      
      • 被动房用LOW-E玻璃

      • 单银系列LOW-E玻璃

      • 双银系列LOW-E玻璃

      • 异地可钢三银LOW-E玻璃

      • 超白LOW-E玻璃

      • 工业品用LOW-E玻璃

    • 在线镀膜

      
      • 超白AR-建筑

      • 超白AR-太阳能

      • 普白LOW-E

      • 遮阳LOW-E1

    • 深加工玻璃

    • 压延玻璃

    • 汽车玻璃

    • 其他产品

  • 金晶信息

    
    • 公司新闻

  • 招聘专栏

    
    • 招聘专栏

    • 在线招聘

  • 投资者关系

  • 工程案例

  • 联系我们

    
    • 联系我们

    • 客户留言

技术支持:淄博网泰信息科技有限公司

鲁ICP备16036373号-2

鲁公网安备 37039002000624号

客服咨询

客服咨询 0533-3581586

服务时间 9:00-22:00




关注金晶集团公众号!


二维码



在线应聘

提交

简体中文简体中文EnglishEnglish